中央高位刹车灯(CHMSL)是如何考虑散热的?

CHMSL代表中央高位刹车灯,安装在车辆左侧和右侧制动车灯(也称为刹车灯)的上方。根据美国国家高速公路交通安全管理局的规定,当刹车系统工作时,CHMSL要向后方司机提供明显确切的信息,告诉他们必须放慢车速。由于CHMSL安装在左右刹车灯之外,因此也被称为“第三刹车灯”。除了做制动车灯功能之外,某些车辆(如皮卡车)还具有集成在CHMSL中的倒车灯。

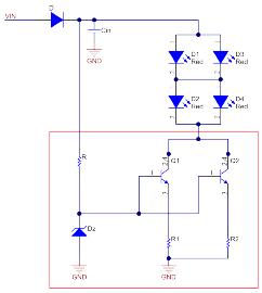
使用分立组件的CHMSL安装应用
在现代车辆中,CHSMSL内部的照明灯主要以发光二极管(LED)灯串为基础。用晶体管电路驱动CHMSL中的LED灯串。与开关电路相反,CHMSL LED驱动器电路通常是线性电路; 也就是说,LED由晶体管工作在其线性区域的电路驱动。
设计人员通常使用分立的电阻和低端双极结型晶体管(BJT)来实现CHMSL模块里基于分立元器件的LED驱动器电路。图1展示了一个用于CHMSL的分立LED驱动电路例子。 在该电路中,CHMSL由两个LED串组成,其中每个串都建立在两个串联的红色LED之上。 BJT位于LED的下侧。

散热性的考虑
设计线性LED驱动器电路时必须考虑散热性能。电路设计和组件选择必须确保组件不会达到造成损坏的温度点。根据图1的原理图,你可以看到随着电源电压的增加,BJT和电阻两端的电压也增加,从而增加了这些组件的功耗。 更多的功耗意味着更高的温度。 因此,在线性LED驱动器应用中,控制输入电压范围有助于解决大部分散热问题。
要分析图1中的原理图的散热问题,请思考一个实例,,CHMSL LED的总电流为90mA,因此每个LED串均以45mA电流驱动。 使用16V电源电压,由公式1计算得BJT上的最大压降为9V:
公式2计算得BJT的最大功耗为0.81W:
假设最高工作环境温度为85°C,并且在热阻为80°C / W的小外形晶体管(SOT)-223封装中使用BJT,则等式3计算的最大BJT结温为:
该计算表明结温非常接近标准最大允许结温150°C。
为了提高电路的散热性能,使用两个并联晶体管分散功耗,即使在最坏情况下,最高温度也能保持在150°C以下,如公式4所示:
当使用具有更高热阻的不同BJT封装类型时,需要更多的BJT来分配功耗。并联晶体管的数量和尺寸主要基于LED电流和晶体管允许的最大功耗。
采用集成LED驱动器IC的CHMSL安装应用
驱动LED的另一种方式是使用特定的线性LED驱动器集成电路(IC),如德州仪器的TPS92610-Q1,如图2所示。在这种IC驱动器中,晶体管和晶体管驱动器电路都集成在IC之内。 晶体管仍在其线性区域内工作。 由于所有组件都集成在IC内部,因此您只需要IC和一个检测电阻即可实现此解决方案。

图2:TPS92610-Q1集成LED驱动电路
再次考虑散热性
让我们来看看这种设计中的散热性问题。具体来讲就是IC的结温。在16V电源电压下,公式5计算IC上最大压降为11V:
假设IC具有相同的90mA电流,IC上的最大电压降为11V,热阻为52°C / W,则等式6计算最大结温:
136.5°C远低于150°C的最大规定IC结温。 因此,您只需要一个驱动器IC就可以操作示例中的CHMSL LED灯串。
集成解决方案的优势
集成解决方案的一个明显优势是较分立解决方案的组件数量减少。减少电路板上元件的数量将会显著降低空间需求。
另一个关键优势是整个温度范围内的电流调节精度。随着LED的正向电压随温度变化,驱动器IC可以使IC中的电流保持恒定。 这与图1所示的分立电路相反,它不能随着温度变化调节LED中的电流。
基于线性LED驱动器IC解决方案的第三个优势是其具有诊断功能,可以检测LED电路故障,如LED开路和短路,并将故障通知驾驶员。
最后,当考虑组件的数量和每个组件的成本时,图2所示的应用可能比图1中的便宜。
- 被动元件缺料涨价灾情惨烈,部分代工厂商或面临倒闭危机[18年05月16日 10:04]
- 绿联无线充电器评测_性价比爆棚价格实惠[18年05月19日 14:38]
- 基于i.MX6UL处理器的上电时序设计[18年05月19日 14:36]
- 绿联无线充电器怎么样_绿联无线充电器拆解详情[18年05月19日 14:14]
- 绿联qc3.0快速充电器评测(外观、性能、兼容测试)[18年05月19日 14:06]
- 电源重新上电引起的MCU启动失败的原因分析[18年05月19日 14:04]







在线客服