一种基于UC3846的变频设计与应用
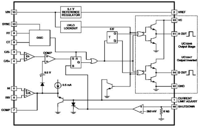
UC3846的主要特点为:(1)自动前馈补偿;(2)可编程逐脉冲电流限制;(3)推挽配置自动对称校正;(4)模块化电源系统的并行操作能力;(5)增强负载响应特性;(6)宽共模范围差分电流检测器;(7)双脉冲抑制;(8)500mA双图腾柱输出;(9)低电压锁存;(10)软启动;(11)输出关断保护;(12)工作范围达500kHz。以下为其内部框图:

图1 UC3846内部框图
脚1为电流电平设置端;脚2为基准电压输出端;脚3为电流检测放大器反相输入端;脚4为电流检测放大器的同相输入端;脚5为误差放大器的同相输入端;脚6为误差放大器的反相输入端;脚7为误差放大器反馈补偿;脚8为振荡器的外接电容端口;脚9为振荡器外接电阻端口;脚10为同步端口;脚11为PWM脉冲的A输出端;脚12为地;脚13为集电极电源端;脚14为PWM脉冲的B输出端口;脚15为控制电源输入端;脚16为关闭端口。
2、UC3846变频电路设计与具体分析
2.1、UC3846变宽原理
UC3846做电流型控制芯片,拥有电压、电流双闭环控制系统,幅频特性亦由双极点变为单极点。因此增益带宽高,稳压幅度达,具有良好的频率响应特性。UC3846的3脚与4脚放大器做为电流检测段,通过G=Vpin7/Vpin4来改变输出图腾柱脉宽,其中的高电平为1脚电压加上内置三极管电压0.7V,低电平约为0.7V,为0至1V。为常数值,这里只需改变即可改变输出脉宽。当G变大时,输出脉宽变窄,实现稳压。UC3846的电压环为5脚、6脚、7脚组成的电压负反馈放大器。这里PI调节由R13、R25、C2、C6组成,其中5脚为电压给定端,UF为电压反馈端。当反馈电压大于给定电压时,输出脉宽变窄,实现稳压。电流环与电压环相辅相成。
2.2、UC3846变宽实现变频电路设计
变频电路由D6、D7、R6、C12、ZD3、R5、D5、Q3、C11组成,当电压环或者电流环产生脉宽宽度变化时,经过D6、D7的波形的死区逐渐变宽,Q2导通时间增加,C11充电时间缩短,输出频率增加。其中C12起到积分的作用,累加死区脉冲。ZD3起到抑制尖峰的作用。IF为谐振电流整流输入端,经过R15、R20、R14、R23、C5组成一个RC积分电路,做为电流检测放大器同相

积分电路的低电平由输出图腾柱的死区提供。当两个图腾柱出现死区时,LM339输出零电平,将C5电压清零,为高电平时,LM339输出为高电平,C5充电。由此,至4脚为三角波。输电流检测放大器的反相输入端为地。
3、变频设计电路应用于LLC谐振电路
LLC谐振电感由于其高效率,宽范围输入,零电压开关的优点,深受重视。LLC谐振半桥电流原理图如图3,该电路主电路由Lr,Lm,以及Cr组成LLC谐振电路,其中共有两个谐振点

LLC半桥谐振通过改变频率以达到稳压的效果。于是,UC3846的变频电路可以运用于LLC谐振电源的控制器当中。当频率高于fr1时必然可以实现零电压开关,所以本文设计将频率高于fr1。
4、设计实例与结论
以一个48W的谐振半桥变换器为例。输入电压为DC130V,输出电压为24V。

以下为实验波形:

图4 空载谐振电流波形

图5 2A谐振电流波形
由于V2F的输入电压必须为直流电所以这里的谐振电流波形均经过整流桥。当负载从空载到2A之间变化时,频率从50K到42K之间变化。工作频率高于fr1,实现调频稳压。
5、结语
通过UC3846电流型芯片的优点分析,探讨了调频电路设计。在LLC谐振变换器样机上的实验验证了该UC3846调频电路的有效性与实用性。
- 被动元件缺料涨价灾情惨烈,部分代工厂商或面临倒闭危机[18年05月16日 10:04]
- 绿联无线充电器评测_性价比爆棚价格实惠[18年05月19日 14:38]
- 基于i.MX6UL处理器的上电时序设计[18年05月19日 14:36]
- 绿联无线充电器怎么样_绿联无线充电器拆解详情[18年05月19日 14:14]
- 绿联qc3.0快速充电器评测(外观、性能、兼容测试)[18年05月19日 14:06]
- 电源重新上电引起的MCU启动失败的原因分析[18年05月19日 14:04]







在线客服